锂离子电池建模技术研究 |
| 杨玺,刘士诚,周炜钦,黄启祥,祖雯昕,屈树慷,李建林 |
|
Research on Modeling Technology of Lithium Battery |
| Xi YANG,Shicheng LIU,Weiqin ZHOU,Qixiang HUANG,Wenxin ZU,Shukang QU,Jianlin LI |
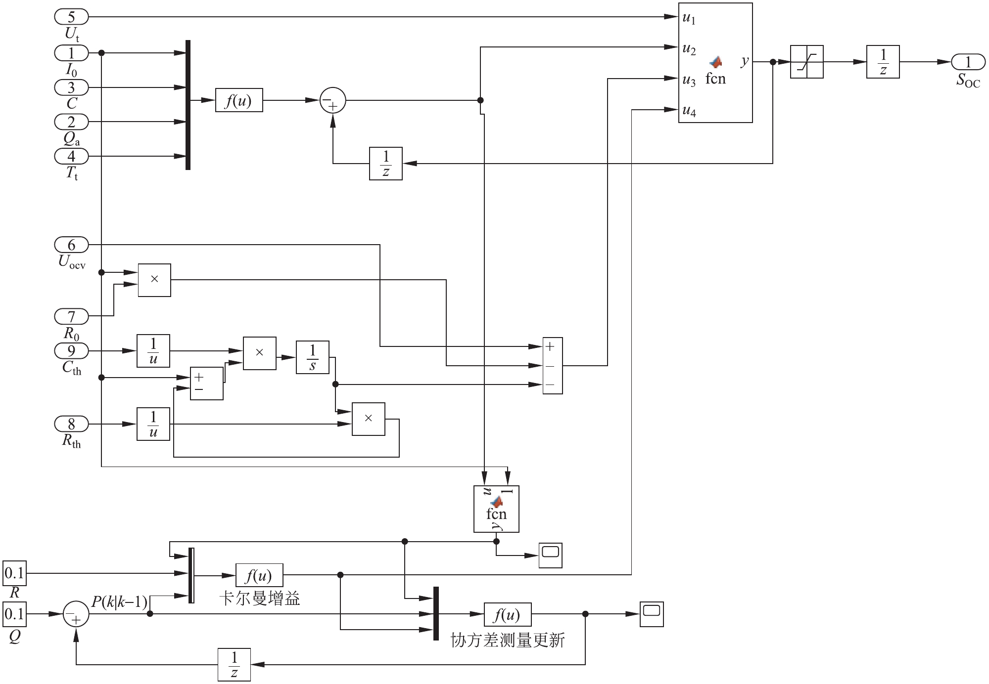
| 图3 扩展卡尔曼滤波模块仿真原理图 |
| Fig. 3 The simulation schematic diagram of the extended Kalman filter module |
![]() |